Hephaestus 소개
AI 에이전트 기반 시스템이 점점 복잡한 프로젝트를 다루는 시대가 오고 있습니다. 기존의 에이전트 프레임워크들은 분기(branch)나 루프(loop)를 설계할 수 있었지만, 모든 분기마다 반드시 사전에 정의된 작업 지시가 필요하다는 치명적인 제약이 있었습니다. 예를 들어, OAuth 인증 시스템과 JWT, 속도 제한, 테스트까지 요구하는 복잡한 기능을 구축하려 할 때, 모든 세부 작업을 미리 상상하여 정의해야만 했습니다. 그러나 현실 세계에서 개발을 하다 보면 예기치 못한 보안 이슈나 성능 개선 포인트가 발견되곤 합니다. 하지만 기존의 프레임워크는 미리 예측한 분기에 대해서만 반응할 수 있어, 이러한 ‘예상 밖의 발견’을 처리하는 것은 어려웠습니다.
Hephaestus는 이러한 고정된 구조를 탈피하는 것을 목적으로 하는 프레임워크입니다. 이 시스템은 고전적인 계획 수립 방식이 아니라, 에이전트들이 문제를 해결하는 도중에 새롭게 해야 할 작업을 ‘발견’하고, 이를 기반으로 워크플로우를 동적으로 확장해 나갑니다. 즉, ‘작업의 종류’만 정의한 채, 각 단계(Phase) 내에서 에이전트들이 필요하다고 판단하는 경우 실제 작업을 생성하도록 합니다.
이러한 접근 방식은 '계획→구현→검증'이라는 대략적인 구조만 잡아주고, 에이전트가 실제 발견에 따라 자유롭게 작업을 추가하거나 분기하도록 설계된 것입니다. 이러한 접근법은 변화무쌍한 소프트웨어 개발 환경에서 매우 유연하게 작동하며, 예상치 못한 문제나 기회를 자연스럽게 워크플로우에 반영할 수 있도록 합니다. Hephaestus는 이러한 특징 덕분에 단순한 에이전트 실행기를 넘어, 에이전트가 자율적으로 생성한 분기 구조를 따라 진화하는 ‘반(半)구조화’된 워크플로우를 만들어내는 자기 확장형 문제 해결 프레임워크입니다.
Hephaestus vs. 기존 에이전트 프레임워크
전통적인 완전 구조화(Fully Structured)된 프레임워크는 예측 가능한 시나리오에 대해서만 작동하기 때문에, 예측된 작업은 잘 수행하지만, 예측 불가능한 상황에서는 적절한 동작을 기대하기 어렵습니다. 예를 들어, 버그 수정이나 성능 개선 같은 작업은 미리 정의하지 않으면 반영하기 어렵습니다. 이에 비해, 완전 비구조화(Fully Unstructured)된 시스템은 에이전트들이 제멋대로 움직이기 때문에 충돌, 중복 작업, 정합성 문제 등으로 생산성이 떨어지는 것은 물론, 통제 불능 상태가 되기 쉽습니다.
이에 비해 Hephaestus는 앞에서 언급했던 것과 같이 반 구조화(Semi-Structured) 모델을 제안하고 있어, 다음과 같은 균형점을 제시합니다:
-
구조적 요소: 단계(Phase)를 명확히 정의하여 작업의 목적을 분명히 합니다.
-
비구조적 자유도: 작업 중 발견된 이슈에 따라 새로운 작업을 생성할 수 있도록 에이전트에 자율성을 부여합니다.
-
중간 구조인 반(半)구조화 모델: 상호 연관된 칸반 티켓과 Guardian 모니터링 시스템을 통해 통제를 유지하면서도, 유연한 흐름을 가능하게 함.
이러한 반 구조화 모델 덕분에 ‘계획 → 구현 → 검증’이라는 단계(Phase) 구조를 명확히 하면서도, 에이전트들은 이 틀 안에서 자유롭게 행동하며 새로운 작업을 생성합니다. 결과적으로 질서 있는 혼돈 속에서 유연하면서도 효율적인 협업이 가능해집니다.
Hephaestus 시스템 개요
AI 에이전트는 “로그인 시스템을 만들어줘” 같은 명확한 요청에는 매우 잘 반응합니다. 그러나 “전체 애플리케이션을 만들어줘”와 같은 포괄적인 요청에는 종종 컨텍스트를 잃고, 요구사항을 놓치거나 모든 작업을 동시에 시도하다가 실패합니다. 이러한 문제를 해결하기 위해 Hephaestus는 작업이 사전에 정의된 순서에 따라 진행되는 것이 아니라, 에이전트가 실제로 발견한 것에 따라 작업이 새롭게 생성되는 구조를 채택했습니다.
Hephaestus는 ’Phase(단계)’라는 개념을 도입하여, 각 작업이 어떤 성격을 띠는지 명확히 정의합니다. 각 Phase는 마치 회사의 부서처럼 특정 역할을 수행하며, 그 내부에서 에이전트는 자신이 맡은 역할에 따라 작업을 수행하고, 필요 시 다음 단계를 위한 작업을 생성합니다.
Phase: 단계별 처리 흐름
Phase는 단순한 파이프라인이 아니라, 특정 유형의 작업에 대한 설명서와 같습니다. Hephaestus는 3가지 Phase로 구성되며, 각각은 다음과 같이 비교할 수 있습니다:
- Phase 1 (분석): 제품 요구사항 파악, 계획 수립, 탐색
- Phase 2 (구현): 기능 단위 구현/개발 및 테스트 코드 작성, 버그 수정, 최적화
- Phase 3 (검증): 통합 테스트 및 품질 검증, 검토
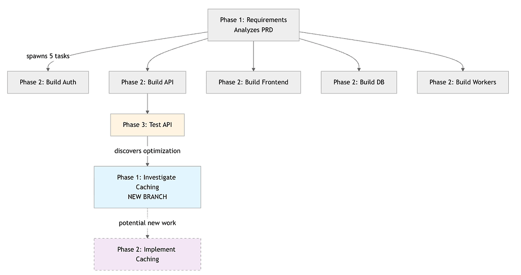
각 단계는 독립적으로 작동하며, 하나의 단계에서 발견한 인사이트는 다른 단계의 작업 생성으로 유도될 수 있습니다. 예를 들어, 통합 테스트(Phase 3) 중 발견된 성능 개선점은 새로운 분석 태스크(Phase 1)를 유도하고, 이 분석 결과는 새로운 구현 태스크(Phase 2)를 탄생시킵니다. 즉, 전체 워크플로우가 예측된 것이 아니라, 실시간으로 ‘발견’되면서 생성됩니다.
동작 예시: PRD 기반 자동 설계
PRD(Product Requirements Document)를 주면, Phase 1 에이전트가 이를 분석하고 5개의 주요 구성요소(인증 시스템, API, 프론트엔드, DB 스키마, 백그라운드 워커)를 도출합니다. 각 구성요소에 대해 Phase 2 작업이 생성되고, 병렬적으로 개발이 시작됩니다. 개발 중, API 구현을 마친 에이전트는 자동으로 테스트 태스크를 만들고, 그 테스트 중 발견된 캐싱 기법은 또 다른 성능 최적화 작업으로 이어집니다.
이렇게 에이전트 간의 태스크 생성 → 실행 → 피드백 → 새로운 태스크 생성의 순환이 자율적으로 이루어집니다. 모든 작업은 Kanban 보드에 시각화되며, 에이전트 간의 종속성도 자동으로 관리됩니다.
시스템 구성 요소
- Guardian: 각 에이전트의 작업이 정의된 Phase 목적에 부합하는지 모니터링합니다.
- Kanban 티켓 시스템: 태스크 생성과 종속성 관리, 진행 상태 추적
- 에이전트 관찰 UI: 실시간으로 에이전트의 작업을 추적할 수 있는 인터페이스
설치 및 시작하기
사전 요구 사항
- Python 3.10 이상
- tmux, git, docker, node.js, npm 설치 필요
- LLM API 키(OpenAI, Anthropic, OpenRouter 등)
- 프론트엔드 및 백엔드 구성 요소 설치 필요
빠른 시작 가이드
Hephaestus 공식 문서에서는 10분 만에 시스템을 셋업할 수 있는 튜토리얼을 제공합니다. 이 가이드를 따라하면 API 키 설정, LLM 연동, Phase 정의, 에이전트 실행 및 실시간 워크플로우 생성 과정을 경험할 수 있습니다.
라이선스
Hephaestus 프로젝트는 AGPL-3.0 라이선스로 공개 및 배포 되고 있습니다. 상업적 이용은 가능하지만, 상업적 이용 시에는 소스코드 공개 조건 등 제약이 있으므로 반드시 라이선스 원문을 확인해야 합니다. 특히, SaaS 방식의 사용까지 포함하여 코드 공유가 강제됨을 주의해야 합니다.
Hephaestus 공식 문서
https://github.com/Ido-Levi/Hephaestus
Hephaestus 프로젝트 GitHub 저장소
https://github.com/Ido-Levi/Hephaestus
이 글은 GPT 모델로 정리한 글을 바탕으로 한 것으로, 원문의 내용 또는 의도와 다르게 정리된 내용이 있을 수 있습니다. 관심있는 내용이시라면 원문도 함께 참고해주세요! 읽으시면서 어색하거나 잘못된 내용을 발견하시면 덧글로 알려주시기를 부탁드립니다. ![]()
파이토치 한국 사용자 모임
이 정리한 이 글이 유용하셨나요? 회원으로 가입하시면 주요 글들을 이메일
로 보내드립니다! (기본은 Weekly지만 Daily로 변경도 가능합니다.)
아래
쪽에 좋아요
를 눌러주시면 새로운 소식들을 정리하고 공유하는데 힘이 됩니다~ ![]()




